0792-8552077
当前位置:首页 >> 评价项目 >> 安全现状评价
安全现状评价
江西东玶科技有限公司在役生产装置安全现状评价报告
更新时间:2025-10-22

评价报告名称

江西东玶科技有限公司在役生产装置安全现状评价报告

项目简介

江西东玶科技有限公司位于江西省吉安市吉水县城西工业园区,法定**人为徐东,成立于2018年04月08日,注册资本叁仟贰佰叁拾万元整,经营范围为合成樟脑、α-蒎烯、β-蒎烯、二氢月桂烯(含月桂烯)、莰烯、双戊烯、氢气(中间产品)的制造加工(凭**批准证书经营);白乙酯、双萜烯等合成香料的制造加工等。

江西东玶科技有限公司2022年08月01日取得了《安全生产许可证》,许可证编号:(赣)WH安许证字[2022]1160号,许可范围为合成樟脑(2000t/a)、二氢月桂烯(1000t/a)、月桂烯(3200t/a)、莰烯(1000t/a)、双戊烯(810t/a)、双萜烯(1070t/a)、α-蒎烯(7500t/a)、β-蒎烯(3200t/a)、白乙酯(500t/a),**期为2022年08月01日至2025年07月31日。该公司2023年5月29日取得了三级安全生产标准化证书,证书编号:赣AQBWHⅢ202300036,**期至2026年5月。该公司现有员工53人,其中专职安全生产管理人员2人。

因生产经营需要,江西东玶科技有限公司实施了年产12000吨松节油深加工系列产品项目(二期),并将二氢月桂烯的设计生产规模2000t/a变更为1500t/a,减少中间产品蒎烷的消耗量,剩余的蒎烷(720t/a)作为产品销售。江西东玶科技有限公司委托深圳天阳工程设计有限公司进行了设计变更,按程序要求进行了试生产,委托评价公司编制了安全验收评价报告,并于2025年1月16日组织专家组和相关单位进行了验收。验收完成后,江西东玶科技有限公司2025年06月04日对《安全生产许可证》进行了变更,许可范围变更为合成樟脑(2000t/a)、二氢月桂烯(1500t/a)、月桂烯(3200t/a)、莰烯(1000t/a)、双戊烯(902.5t/a)、双萜烯(1200.7t/a)、α-蒎烯(7500t/a)、β-蒎烯(3200t/a)、白乙酯(500t/a)、蒎烷(中间产品,720t/a)。

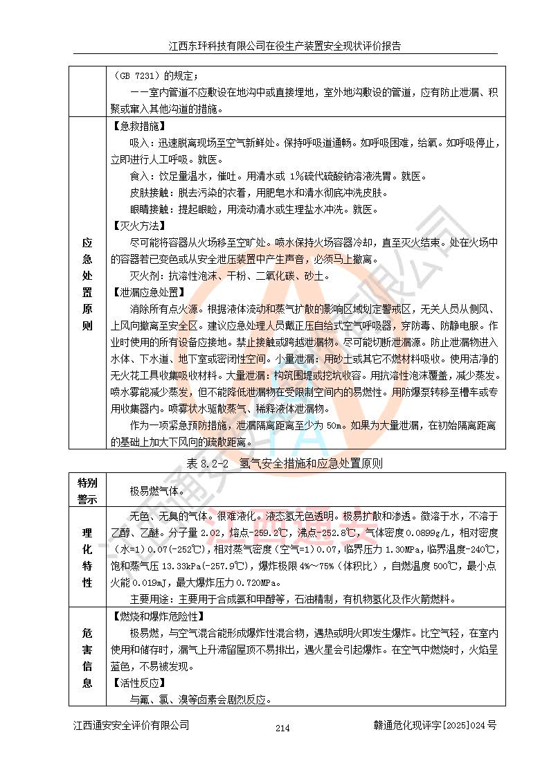
江西东玶科技有限公司在役生产装置生产过程中涉及的主要原辅材料为松节油、乙酸、液碱、甲醇、碳酸钠、二甲苯、偏钛酸、甲酸、硫酸铜、雷尼镍、离子膜、天然气、氮气,中间产品为氢气、α-蒎烯、β-蒎烯、蒎烷,产品为合成樟脑、二氢月桂烯、月桂烯、莰烯、双戊烯、白乙酯、双萜烯,副产品为醋酸钠。根据《危险化学品目录》,该在役生产装置涉及的松节油、乙酸、液碱、甲醇、二甲苯、甲酸、雷尼镍、天然气(燃料)、氮气(压缩的)、柴油,中间产品α-蒎烯、β-蒎烯、氢气、蒎烷和产品中合成樟脑、二氢月桂烯、月桂烯、莰烯、双戊烯属于危险化学品。经辨识,甲醇、氢气和天然气(燃料)属于重点监管的危险化学品,甲醇属于特别管控的危险化学品,不涉及监控化学品、易制毒化学品、易制爆危险化学品、剧毒化学品和高毒物品,生产、储存单元不构成危险化学品重大危险源,涉及的加氢工艺属于重点监管的危险化工工艺。根据生产工艺特点及物料的理化特性可知,该在役生产装置生产过程中存在火灾与爆炸、中毒与窒息、触电、机械伤害、灼烫等危险有害因素。

该公司自2022年08月01日取得安全生产许可证以来,生产运行正常,未发生一般及以上生产安全事故。

参与评价项目相关人员


  

职业资格证书号

从业编号

专业能力

项目负责人

 

S011035000110202001258

026291

化工工艺

项目组成员

周金鹏

1100000000200826

019540

化工工艺

 

S011035000110202001258

026291

化工工艺

朱汝玲

S011032000110191000378

028131

化工机械

戴立平

1700000000100101

018974

  

陈嘉鸣

S011035000110193001189

037242

安全工程

 

1500000000301415

026290

自动化

报告编制人

 

S011035000110202001258

026291

化工工艺

报告审核人

邬长福

1200000000100179

007151

安全工程

过程控制负责人

 

1500000000301415

026290

自动化

技术负责人

黄伯良

1800000000100060

013789

化工工艺

勘察现场发现的问题及安全对策措施

序号现场存在的问题安全对策措施1乙类仓库蒎烷储存区未设置蒎烷安全周知卡;应增加蒎烷安全周知卡。2甲类罐区部分管道法兰未设置静电跨接设施;应完善静电跨接设施。3合成樟脑车间二氢前段中间罐未设置接地设施;二氢前段中间罐应增加接地设施。4锅炉房导热油泵联轴器防护罩缺失。应完善导热油泵联轴器防护罩。

 

评价结论

江西东玶科技有限公司在役生产装置现场情况与设计图纸一致,DCS和SIS系统设计符合要求、运行正常,主要负责人、安全管理人员等相关人员资质符合《江西省危险化学品安全专项整治三年行动实施方案》要求,安全设施及安全管理符合法律、法规、标准的要求,安全风险是受控制的,其风险程度是可以接受的,安全设施符合安全生产条件,能够满足安全生产的要求。

勘察现场工作时间

2025年2月21日

报告提交时间

2025年6月10日

勘察现场人员

 明、周金鹏

现场照片

图片5.jpg 

被评价单位

信息反馈情况