

评价报告名称 | 吉安谊盛电子材料有限公司二期年产2000吨锂电池电解液项目安全验收评价报告 | |||
项目简介 | 吉安谊盛电子材料有限公司(以下简称“谊盛电子”)成立于2010年8月13日。注册资金人民币叁仟万元,统一信用代码:91360821558492622L,公司类型:有限责任公司(自然人投资或控股),法定**人:唐毅。公司位于江西省吉安市吉安县吉安****产业开发区(该园区2021年以前是吉安县**调整后的化工集控区,但2021年**进行化工园区认定时未申请化工园区认定,2021年4月14日江西省工信厅《关于公布**化工园区名单(**批)的通知》赣工信石化字〔2021年〕92号文件中没有该园区,因此自2021年4月之后,该园区为非化工园区)凤凰大道9号。公司占地面积共计100亩,分两期进行建设,其中一期占地约合70亩,总投资11000万元,营业执照经营范围:电子产品及辅助材料研发、生产、销售。(**有专项规定的除外)。 公司于2021年3月30日取得高新区凤凰大道与凤凰三路交叉口东南角地块的建设用地规划许可证,于2020年6月1日取得吉安市吉安县****产业开发区科技发展局颁发的《江西省企业投资项目备案通知书》,项目统一代码为:2020-360899-26-03-021926。 公司二期年产2000吨锂电池电解液项目于2021年1月委托内蒙古信如安全技术有限公司编制了《吉安谊盛电子材料有限公司二期年产2000吨锂电池电解液项目安全预评价报告》,于2021年3月2日取得吉安县应急管理审查批复(吉县危化项目安条审字〔2021〕1号)。 公司二期年产2000吨锂电池电解液项目于2021年3月委托黑龙江龙维化学工程设计有限公司编制了《吉安谊盛电子材料有限公司二期年产2000吨锂电池电解液项目安全设施设计》,于2021年4月6日取得吉安县应急管理局审查批复(吉县危化项目安设审字〔2021〕2号)。 企业二期年产2000吨锂电池电解液项目于2022年7月6日通过了试生产申报备案(备案文号:吉县危化项目备字〔2022〕1号),进入试生产阶段,试生产的时间为2022年7月6日至2023年7月5日。 本项目于2021年5月10日、2022年3月、2022年9月、2023年4月分别出具了设计变更说明和设计变更单,根据《江西省危险化学品建设项目安全监督管理实施细则(试行)》(应急字〔2021〕100号)文件第二条第四款规定:不涉及生产工艺变更的在役危险化学品生产装置(设施)的配套和辅助系统(供排水、供气、供热、供冷、脱盐水、消防、防雷防静电、通风、外管架、自动化控制系统、**设施等)的更新改造。本项目上述变更属于该条款内容,故上述变更不需要重新进行安全设施设计审查。 该公司现有员工58人(其中本项目员工16人),其中专业技术管理人员4名,专职安全管理人员2人。 吉安谊盛电子材料有限公司二期年产2000吨锂电池电解液项目的主要原辅料为:碳酸二甲酯、乙酸丙酯、乙酸乙酯、碳酸二乙酯、丙酸乙酯、碳酸甲乙酯、丙酸丙酯、碳酸乙烯酯、碳酸丙烯酯、碳酸亚乙烯酯、1,3-丙烷磺内酯、乙烯基碳酸乙烯酯、氟代碳酸乙烯酯、环己基苯、乙二醇双(丙腈)醚、硫酸亚乙烯酯、己二腈、丁二腈、六氟磷酸锂、二氟草酸硼酸锂、双氟代磺酰亚胺锂、二氟磷酸锂等;主要产品为锂电池电解液,包含600t/a高容量型电解液、200t/a高温型电解液、100t/a低温型电解液、450t/a高倍率型电解液、300t/a高压型电解液、100t/a匹配天然石墨负极电解液、50t/a匹配硅碳负极电解液、150t/a匹配磷酸铁锂正极电解液、50t/a匹配高镍正极电解液等9个产品。根据杭州华测检测技术有限公司出具的检测报告,匹配天然石墨负极电解液、匹配硅碳负极电解液、低温型电解液等三个产品的闪点<60℃,属于危险化学品。企业一期项目原设计储存于203原料仓库一(甲类)中的部分丙、丁、戊类物料,经2022年9月的设计变更后,现储存于204原料仓库二(丙类)中,主要有以下物料:氯化锌、盐酸、丙三醇、聚乙二醇、丁二酸、己二酸、亚磷酸、磷酸、歧化松香、氢化松香、氢化松香醇、松香甲酯、壬二酸、氢氧化钠、烷基酚聚氧乙烯醚、葡萄糖酸钠、三乙醇胺、乙二胺四乙酸二钠、二氯甲烷、二价酸酯、佛尔酮(783,3,5,5-**基-2-环己烯酮)、N-甲基吡咯烷酮和产品助焊剂(水性)、产品清洗剂。 该项目涉及易燃、易爆和有毒性等危险化学品。因此,在生产或使用过程中存在着火灾爆炸、中毒和窒息、灼烫等危险性。该项目在生产和储存过程中涉及碳酸二甲酯、乙酸乙酯、丙酸乙酯、碳酸二乙酯、乙酸丙酯、部分产品(匹配天然石墨负极电解液、匹配硅碳负极电解液、低温型电解液)、氢氧化钠、二氯甲烷、氯化锌、盐酸、亚磷酸、磷酸属于危险化学品,其中乙酸乙酯为重点监管的危险化学品,盐酸为第三类易制毒化学品,未涉及特别管控危险化学品。 项目不涉及重点监管的危险化工工艺。 项目各生产和储存单元均未构成危险化学品重大危险源。 | |||
参与评价项目相关人员 | 姓名 | 资格证书号 | 从业登记号 | |
项目负责人 | 刘于萍 | S011035000110202001272 | 041667 | |
项目组成员 | 刘于萍 | S011035000110202001272 | 041667 | |
龙镜生 | 1500000000300799 | 026813 | ||
陈嘉鸣 | S011035000110193001189 | 037242 | ||
报告编制人 | 刘于萍 | S011035000110202001272 | 041667 | |
龙镜生 | 1500000000300799 | 026813 | ||
报告审核人 | 邬长福 | 1200000000100179 | 007151 | |
过程控制负责人 | 刘 赟 | 1500000000301415 | 026290 | |
技术负责人 | 黄伯良 | 1800000000100060 | 013789 | |
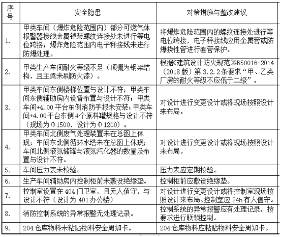
勘察现场发现的问题及安全对策措施 |
| |||
评价结论 | 吉安谊盛电子材料有限公司二期年产2000吨锂电池电解液项目生产装置现场情况与设计图纸一致,有关从业人员资质符合《江西省危险化学品安全专项整治三年行动实施方案》要求,安全设施及安全管理符合**及有关部门关于安全生产法律、法规、标准的要求,安全风险程度是可以接受的,安全风险可控,符合安全生产条件,能够满足安全生产的要求,具备安全设施“三同时”验收条件。 | |||
勘察现场工作时间 | 2022.7.7 | 报告提交时间 | 2023.5 | |
勘察现场人员 | 刘于萍、龙镜生 | |||
现场照片 |
| |||
被评价单位 信息反馈情况 | 无 | |||



























































































































































































































































































































