

项目名称 | 龙南市嘉华气体厂年产20万瓶溶解乙炔充装(退城入园)项目安全验收评价报告 | ||||
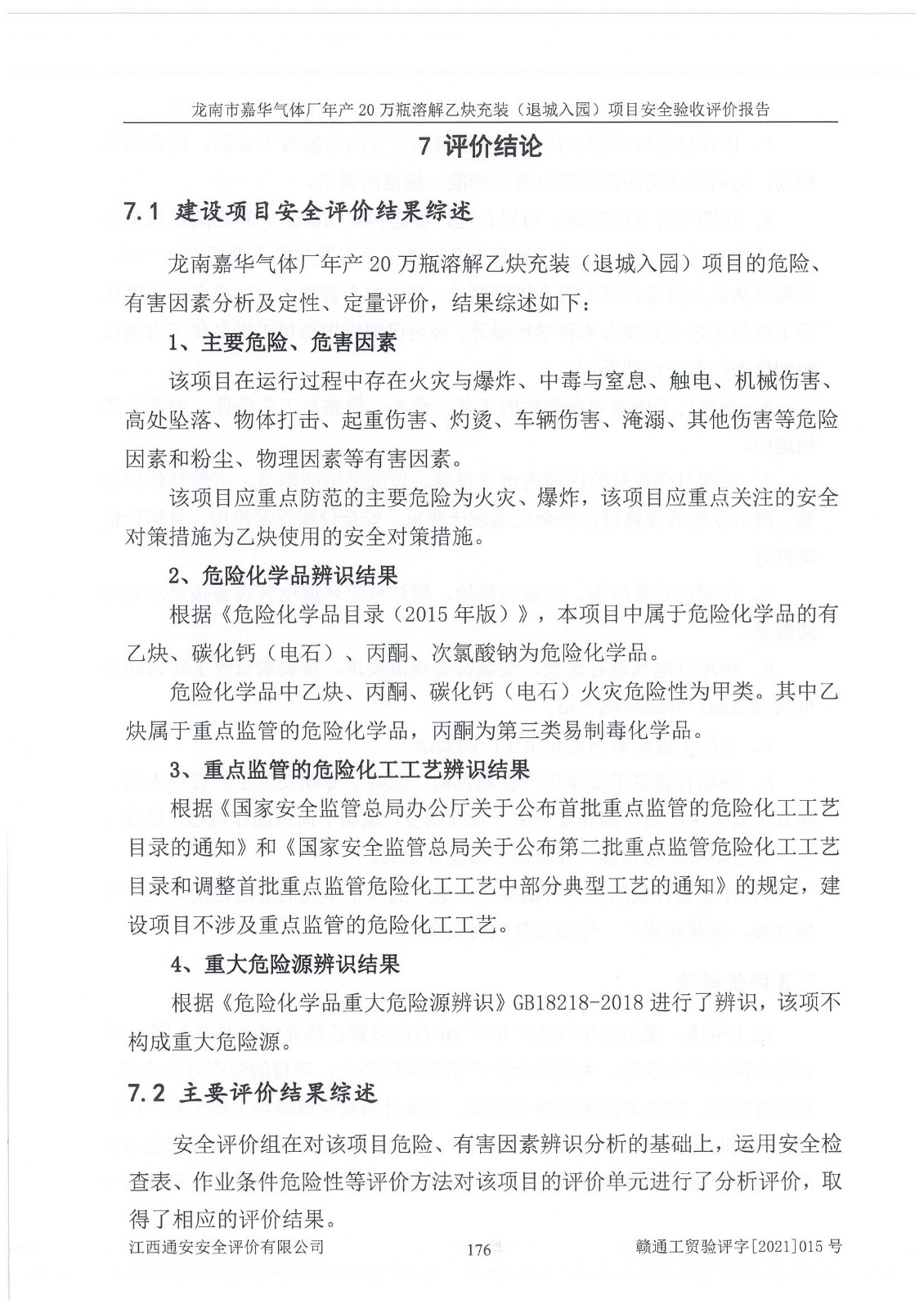
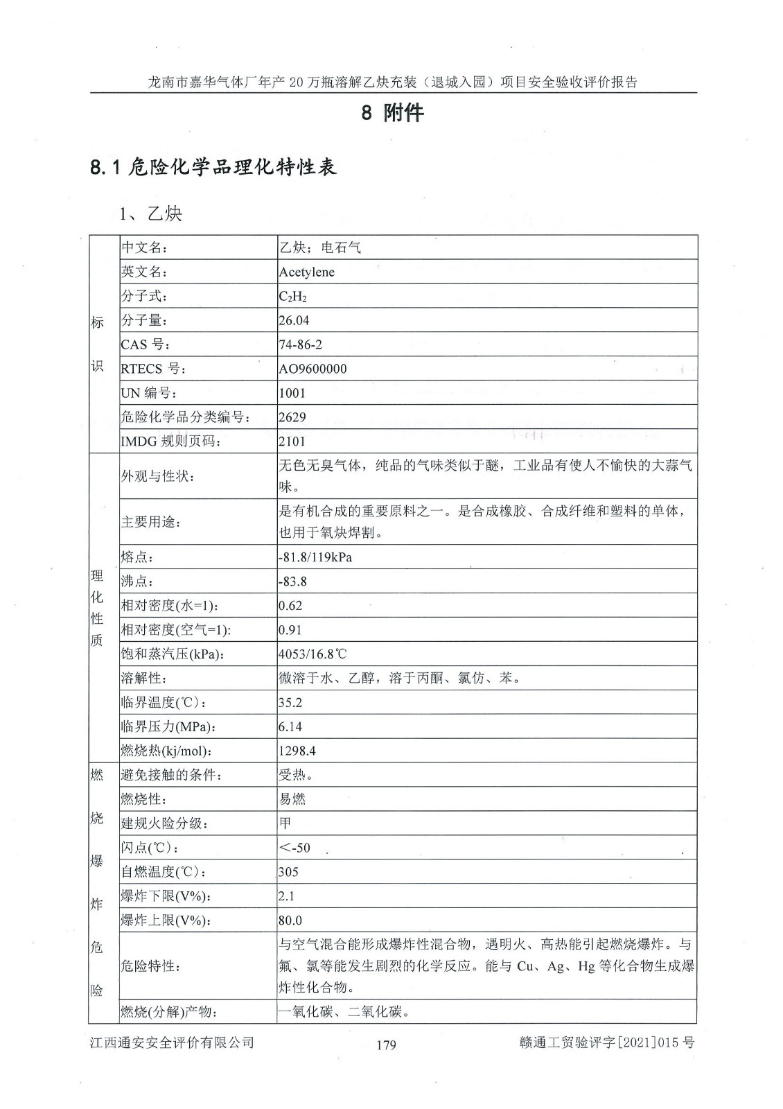
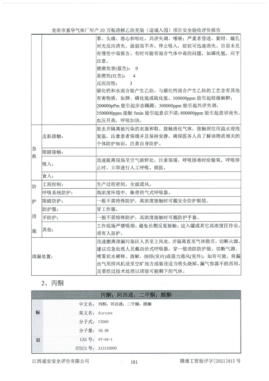
项目简介 | 龙南市嘉华气体厂(以下简称:嘉华气体)于2015年9月11日注册成立,注册地址为江西省赣州市龙南市龙南镇五里山,企业法人**钟达庄。随着经济的发展对乙炔等工业气体需求量日益增加,原地址不适合继续生产经营,嘉华气体厂本次投资8000万元,于龙南市富康工业园重新选址建设年产20万瓶溶解乙炔充装(退城入园)项目,该项目乙炔生产为危险化学品生产,生产装置位于龙南市化工园区内,于2019年3月经龙南经济技术开发区经济社会发展局进行备案,项目规划设计方案于2020年8月经龙南经济技术开发区党政办公室评审通过。 龙南市嘉华气体厂年委托江西赣安安全生产科学技术咨询服务中心编制了《龙南市嘉华气体厂年产20万瓶溶解乙炔及二氧化硫等工业气体充装(退城入园)项目安全预评价报告》并取得了赣州市行政审批局批复,委托了广东政和工程有限公司编制了龙南市嘉华气体厂年产20万瓶溶解乙炔及二氧化硫等工业气体充装(退城入园)项目安全设施设计专篇,并取得了赣州市行政审批局出具的安全设施设计审查的批复。本次仅进行龙南市嘉华气体厂年产20万瓶溶解乙炔充装(退城入园)项目的验收评价,本次验收乙炔充装(退城入园)项目在完成设备安装、调试后,编制了试生产方案,经过了一段时间的试生产。在试生产过程中,生产工艺稳定,设备设施运行良好,设置相应的安全设施运行正常**,试生产期间未发生生产安全事故。 本项目原辅材料和产品涉及化学品有:电石、次氯酸钠、氢氧化钠、**、氮气;根据《危险化学品目录(2015年版)》,本项目产品中属于生产的危险化学品的有乙炔。储存的危险化学品的有乙炔。原料中属于危险化学品的有碳化钙(电石)、**、次氯酸钠、氢氧化钠。危险化学品中乙炔、碳化钙(电石)、**火灾危险性为甲类。次氯酸钠火灾危险性为戊类。其中乙炔属于重点监管的危险化学品,本项目不涉及重点监管的危险化工工艺。项目存在的主要危险因素有为火灾、爆炸中毒与窒息、触电、机械伤害等危险因素。 | ||||
委托单位联系人 | 钟达庄 | 联系电话 | 13807070730 | ||
项目组长 | 周金鹏 | 技术专家 | — | ||
报告编制人 | 周金鹏 | 报告审核人 | 邬长福 | ||
技术负责人 | 黄柏良 | 注册安全工程师 | — | ||
过程控制负责人 | 刘赟 | 参与评价安全评价师 | 周金鹏、宋明、陈嘉鸣 | ||
现场工作人员 | 周金鹏、陈嘉鸣 | ||||
主要任务 | 江西通安安全评价有限公司2022年5月11日组织安全评价人员,对龙南市嘉华气体厂的生产现场以及提供的资料、文件进行了分析和讨论,对评价人员进行了工作职责分工,并编制了现场安全检查表。在委托方有关管理人员的陪同下,评价人员进行了现场安全设施检验和检查,对龙南市嘉华气体厂的安全设施和技术措施进行符合性和**性进行验证,对安全生产管理状况进行检查,并提出安全生产方面的问题当场与委托方相关人员进行了交流的基础上,依据按照《安全评价通则》(AQ8001-2007)和《安全验收评价导则》(AQ8003-2007)编制了《龙南市嘉华气体厂年产20万瓶溶解乙炔充装(退城入园)项目安全验收报告》。 | ||||
现场工作时间 | 2022.5.11 | 报告提交时间 | 2022.11.21 | ||
其它 | 《龙南市嘉华气体厂年产20万瓶溶解乙炔充装(退城入园)项目》试运行以来相关配套的设备和安全设施运行正常,企业安全管理机制运行正常,安全设施、措施达到设计要求和预期结果,可以满足本项目安全生产的要求,安全管理**,项目具备安全设施竣工验收条件。 | ||||
评价人员现场
| |||||









































































































































































































































































































