

报告名称 | 铅山县蓝翔矿业有限公司蓝翔铅锌矿地下开采安全现状评价报告 | |||||
项目简介 | 铅山县蓝翔矿业有限公司成立于2001年6月22日,属于有限责任公司(自然人独资),统一社会信用代码为91361124705745053W。营业场所位于江西省上饶市铅山县河口工业园区,法人**人为兰少春,经营范围矿产品精选、销售、**一般贸易。铅山县蓝翔矿业有限公司蓝翔铅锌矿为铅山县蓝翔矿业有限公司所属矿山,位于铅山县南西方向直距30**处,属上饶市铅山县陈坊乡长寿源村管辖。 矿山于2011年9月由江西省冶金设计院编制了的《铅山县蓝翔矿业有限公司蓝翔铅锌矿延伸开采初步设计》及《安全专篇》,设计采用平硐+盲竖井开拓,开拓有+160m、+110m、+60m三个中段,浅孔留矿法开采、单翼对角式通风系统、+60m中段设置水仓,集中排水。2013年1月18日江西省赣华安全科技有限公司编制了《铅山县蓝翔矿业有限公司蓝翔铅锌矿延伸开采工程安全验收报告》,通过了江西省安全生产科学技术中心组织有关专家评审并通过了由江西省安全生产监督管理局组织的竣工验收。 矿山于2022年8月25日取得江西省自然资源厅换发的采矿许可证,证号:C3600002009033220008163,矿山名称:铅山县蓝翔矿业有限公司蓝翔铅锌矿,采矿权人:铅山县蓝翔矿业有限公司,开采矿种:铅矿、锌矿,开采方式:地下开采,生产规模:4.5万吨/年,矿区面积:0.2031平方**,**期限:自2022年6月19日至2031年11月19日,开采深度:由400m至0m标高,共有8个拐点圈定。矿山取得了江西省应急管理厅换发的《安全生产许可证》,证书编号:(赣)FM安许证字〔2006〕M0358号,**期:2021年5月13日至2024年5月12日,许可范围:铅、锌矿5万吨/年,平硐+盲竖井开拓,+160m、+110m、+60m中段地下开采。矿山安全生产许可范围内采用平硐+盲竖井开拓,浅孔留矿法采矿。生产中段为+110m中段,该中段为蓄电池机车运矿,盲竖井提升,+210m主平硐采用蓄电池机车运输。采用单翼对角抽出式通风,一段集中机械排水,地面集中供风。矿区电源来自铅山县陈坊变电站,另配有一台200kW柴油发电机组作为备用电源。 | |||||
参与评价项目相关人员 | 姓名 | 资格证书号 | 从业登记号 | |||
项目负责人 | 杨步生 | S011035000110201000617 | 018953 | |||
项目组成员 | 刘斯忠 | CAWS350000230100069 | 033807 | |||
1500000000300309 | 027827 | |||||
1700000000100101 | 018974 | |||||
1200000000100179 | 007151 | |||||
S011035000110193001189 | 037242 | |||||
S011035000110202001275 | 040553 | |||||
报告编制人 | 杨步生 | S011035000110201000617 | 018953 | |||
刘斯忠 | CAWS350000230100069 | 033807 | ||||
报告审核人 | 王立 | CAWS350000230200190 | 031929 | |||
过控负责人 | 吴秋枝 | S011011000110192000080 | 036142 | |||
技术负责人 | 吴至军 | S011035000110201000582 | 006933 | |||
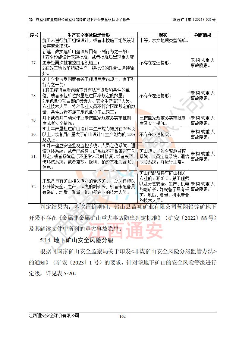
勘察现场发现的问题及安全对策措施 | 序号问题对策1井下各中段摇台、阻车器未处于常闭状态井下各中段摇台、阻车器应处于常闭状态2井下运输电机车未装设照明井下运输电机车装设照明3柴油发电机与油桶未**隔离对柴油发电机与油桶进行**隔离4地面配电房未配备*缘手套、*缘鞋、*缘棒等应急设施地面配电房补充配备*缘手套、*缘鞋、*缘棒等应急设施5+110m中段22#勘探线采场通风人行天井梯子设置不全,未设转向平台及照明完善采场通风人行天井梯子设置,增设转向平台及照明
| |||||
评价结论 | 安全生产法律法规、标准规范的要求,风险可控,满足安全生产条件。 | |||||
勘察现场工作时间 | 2024年3月30日 | 报告提交时间 | 2024年4月10日 | |||
勘察现场人员 | 杨步生、刘斯忠 | |||||
现场照片 |
| |||||
被评价单位 反馈情况 | 满意 | |||||



































































































































































































