

评价报告名称 | 信丰县东新合成材料有限公司年产3万吨工业甲醛在役生产、储存装置全流程自动化控制改造工程安全验收评价报告 | ||||||
项目简介 | 信丰县东新合成材料有限公司位于江西省赣州市信丰县工业园工业大道10号,法定**人为刘秀贤,成立于2010年12月20日,注册资本壹仟万元整,经营范围为甲醛生产、销售等。 信丰县东新合成材料有限公司2022年04月08日取得了《安全生产许可证》,许可证编号:(赣)WH安许证字[2013]0741号,许可范围为甲醛(30kt/a),**期为2022年04月23日至2025年04月22日。根据《江西省应急管理厅关于印发<江西省企业安全生产标准化建设定级实施办法(试行)的通知>》(赣应急字[2022]49号)等有关规定,经过企业自评、申请、评审、公示,该公司2023年5月17日确定为危险化学品安全生产标准化二级企业。该公司现有员工16人,其中安全管理人员1人。 企业装置设施原有**的自动化水平,配备有DCS系统和SIS系统,厂区综合办公楼一楼设置了控制室。根据《江西省应急管理厅关于印发<江西省化工企业自动化提升实施方案>(试行)的通知》(赣应急字〔2021〕190号),企业委托河北英科石化工程有限公司编制了《信丰县东新合成材料有限公司年产3万吨工业甲醛在役生产、储存装置全流程自动化控制改造设计方案》,且通过了专家评审。该自动化改造工程由山东四方安装工程有限公司负责施工、安装,由江苏宇阳机电工程有限公司负责调试,并出具了调试报告。 信丰县东新合成材料有限公司年产3万吨工业甲醛项目生产过程中涉及的原辅材料为甲醇和银触媒(催化剂),氮封需要使用氮气,副反应产物为氢气,产品为甲醛溶液。根据《危险化学品目录》,该项目涉及的甲醇、氮气、氢气、甲醛和甲醛溶液属于危险化学品。经辨识,甲醇和氢气属于重点监管的危险化学品,甲醛属于高毒物品,甲醇属于特别管控的危险化学品,不涉及监控化学品、易制毒化学品、易制爆危险化学品和剧毒化学品,生产、储存单元不构成危险化学品重大危险源,涉及的氧化反应属于重点监管的危险化工工艺。 | ||||||
参与评价项目相关人员 | 姓 名 | 职业资格证书号 | 从业编号 | 专业能力 | |||
项目负责人 | 宋 明 | S011035000110202001258 | 026291 | 化工工艺 | |||
项目组成员 | 周金鹏 | 1100000000200826 | 019540 | 化工工艺 | |||
宋 明 | S011035000110202001258 | 026291 | 化工工艺 | ||||
戴立平 | 1700000000100101 | 018974 | 电 气 | ||||
陈嘉鸣 | S011035000110193001189 | 037242 | 安全工程 | ||||
刘 赟 | 1500000000301415 | 026290 | 自动化 | ||||
报告编制人 | 宋 明 | S011035000110202001258 | 026291 | 化工工艺 | |||
报告审核人 | 邬长福 | 1200000000100179 | 007151 | 安全工程 | |||
过程控制负责人 | 刘 赟 | 1500000000301415 | 026290 | 自动化 | |||
技术负责人 | 黄伯良 | 1800000000100060 | 013789 | 化工工艺 | |||
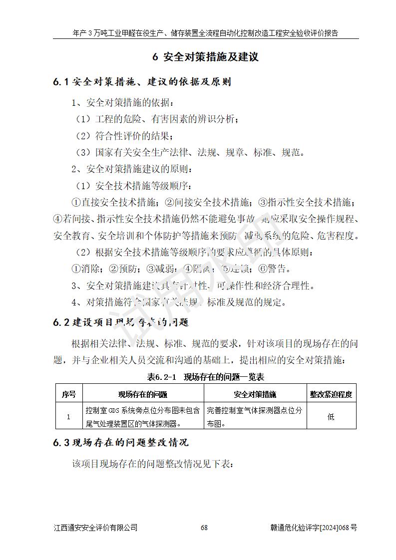
勘察现场发现的问题及安全对策措施 | 序号现场存在的问题安全对策措施1控制室GDS系统旁点位分布图未包含尾气处理装置区的气体探测器。完善控制室气体探测器点位分布图。
| ||||||
评价结论 | 信丰县东新合成材料有限公司年产3万吨工业甲醛在役生产、储存装置全流程自动化控制改造设计方案中提出的控制措施已得到落实,自动化控制系统设置情况与设计方案一致,满足《江西省应急管理厅关于印发<江西省化工企业自动化提升实施方案>(试行)的通知》(赣应急字〔2021〕190号)的要求,具备自动化控制改造工程竣工验收条件。 | ||||||
勘察现场工作时间 | 2024年9月6日 | 报告提交时间 | 2024年12月 | ||||
勘察现场人员 | 宋 明 | ||||||
现场照片 |
| ||||||
被评价单位 信息反馈情况 | 满 意 | ||||||












































































