

评价报告名称 | 信丰冠美化工有限公司年产6万吨工业甲醛在役生产、储存装置全流程自动化控制改造工程安全验收评价报告 | ||||||
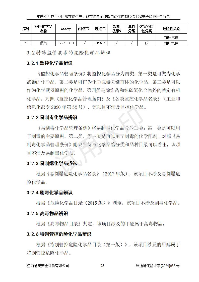
项目简介 | 信丰冠美化工有限公司位于江西省赣州市信丰县工业园伟邦路,法定**人为汪学斌,成立于2007年04月09日,注册资本壹仟万元整,营业执照经营范围为工业甲醛、尿醛树脂胶生产、销售(凭许可证经营)等。 信丰冠美化工有限公司2023年08月03日取得了《安全生产许可证》,许可证编号:(赣)WH安许证字[2008]0500号,许可范围为工业甲醛溶液(60kt/a),**期2023年08月06日至2026年08月05日。该公司2022年8月30日取得了安全生产标准化证书,证书编号:赣AQBWⅡ[2022]015,**期至2025年8月。该公司现有员工23人,其中专职安全管理人员1人。 企业装置设施原有**的自动化水平,配备有DCS系统和SIS系统,厂区综合办公楼一楼设置了控制室。根据《江西省应急管理厅关于印发<江西省化工企业自动化提升实施方案>(试行)的通知》(赣应急字〔2021〕190号),企业委托河北英科石化工程有限公司编制了《信丰冠美化工有限公司年产6万吨工业甲醛在役生产、储存装置全流程自动化控制改造设计方案》,且通过了专家评审。该自动化改造工程由山东山河公路机械有限公司负责施工、安装、调试和试运行,并出具了调试报告。 信丰冠美化工有限公司年产6万吨工业甲醛溶液项目生产过程中涉及的原辅材料为甲醇和银触媒(催化剂),氮封需要使用氮气,副反应产物为氢气,产品为甲醛溶液。根据《危险化学品目录》,该项目涉及的甲醇、氮气、氢气、甲醛和甲醛溶液属于危险化学品。经辨识,甲醇和氢气属于重点监管的危险化学品,甲醛属于高毒物品,甲醇属于特别管控的危险化学品,不涉及监控化学品、易制毒化学品、易制爆危险化学品和剧毒化学品,生产、储存单元不构成危险化学品重大危险源,涉及的氧化反应属于重点监管的危险化工工艺。 | ||||||
参与评价项目相关人员 | 姓 名 | 职业资格证书号 | 从业编号 | 专业能力 | |||
项目负责人 | 宋 明 | S011035000110202001258 | 026291 | 化工工艺 | |||
项目组成员 | 周金鹏 | 1100000000200826 | 019540 | 化工工艺 | |||
宋 明 | S011035000110202001258 | 026291 | 化工工艺 | ||||
戴立平 | 1700000000100101 | 018974 | 电 气 | ||||
陈嘉鸣 | S011035000110193001189 | 037242 | 安全工程 | ||||
刘 赟 | 1500000000301415 | 026290 | 自动化 | ||||
报告编制人 | 宋 明 | S011035000110202001258 | 026291 | 化工工艺 | |||
报告审核人 | 邬长福 | 1200000000100179 | 007151 | 安全工程 | |||
过程控制负责人 | 刘 赟 | 1500000000301415 | 026290 | 自动化 | |||
技术负责人 | 黄伯良 | 1800000000100060 | 013789 | 化工工艺 | |||
勘察现场发现的问题及安全对策措施 | 序号现场存在的问题安全对策措施1V10105蒸汽汽包未增加具有高低限报警的液位计;V10105蒸汽汽包应增加具有高低限报警的液位计。2甲醇高位槽未增加液位计代替溢流管。甲醇高位槽应增加液位计代替溢流管。
| ||||||
评价结论 | 信丰冠美化工有限公司年产6万吨工业甲醛在役生产、储存装置全流程自动化控制改造设计方案中提出的控制措施已得到落实,自动化控制系统设置情况与设计方案一致,满足《江西省应急管理厅关于印发<江西省化工企业自动化提升实施方案>(试行)的通知》(赣应急字〔2021〕190号)的要求,具备自动化控制改造工程竣工验收条件。 | ||||||
勘察现场工作时间 | 2024年7月16日 | 报告提交时间 | 2024年12月 | ||||
勘察现场人员 | 宋 明、周金鹏 | ||||||
现场照片 |
| ||||||
被评价单位 信息反馈情况 | 满 意 | ||||||










































































